
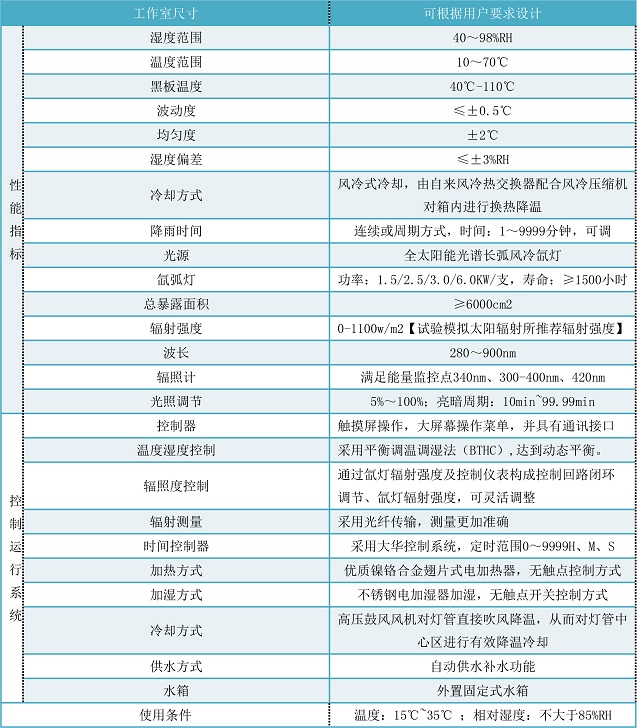
产品名称:氙灯实验箱
六安新款氙灯实验箱【规格/SPEC】

一、六安新款氙灯实验箱箱体结构:
01,箱体外壳材料:SUS不锈钢板喷塑处理;
02,内胆材料:SUS不锈钢板;
03,箱盖材料:SUS不锈钢板喷塑处理;
04,在工作室的两边共安装8支UV-A或UV-B的紫外灯管;
05,加热方式为内胆水槽式加热,升温快,温度分布均匀;
06,箱盖为双向翻盖式,开闭轻松自如;
07,内胆水位自动补水,防止加热管空烧损坏;
二、六安新款氙灯实验箱保护系统:
01,无熔丝保护开关;
02,超温;
03,低水位;
04,超载;
05,漏电;
06,全护套式接线端子;
07,自动关机等保护;
六安新款氙灯实验箱技术大升级的目的是为了应对更多的客户需求,更好地提升客户体验度,东莞正航仪器设备有限公司参照您的标准,进行非标定制,为您打造高品质的设备!http://www.zhsysb.cn
