
产品名称:氙灯耐气候试验箱
芜湖氙气耐气候试验箱【规格/SPEC】

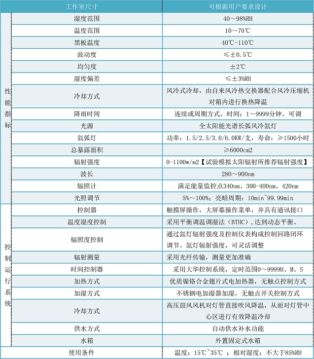
一、芜湖氙气耐气候试验箱结构与配置:
01,整体式结构:由试验箱体、加热//光照/加湿系统/电器控制组成
02,箱体内胆:SUS304不锈钢板
03,样架:全不锈钢制造,试样固定位置可调、标准冲压成型样板
04,控制器:可编程触摸屏控制器“品达公司自主研发的氙灯专业控制器”。
05,对流:长轴专用电机
二、芜湖氙气耐气候试验箱保护装置:
01,超温保护
02,漏电保护
03,缺水保护
04,烟雾报警保护
三、芜湖氙气耐气候试验箱设备使用条件:
01,电压:220V±10%V,50±1%Hz(氙灯点灯电压:DV 170±10V)功率:6KW。
02,内循环用水:加湿、降雨等用蒸馏水或洁净水(降雨用水可根据用户需要自行确定,但系统不能承受强酸碱溶液),氙灯冷却用去离子水或严格与金属无接触的蒸馏水。
芜湖氙气耐气候试验箱发展变化受到经济发展变化因素的影响,正航仪器根据其中的变化规律, 用心血融铸经营理念,让企业文化生生不息!专业生产环境生产设备二十余年,欢迎致电咨询!http://www.zhsysb.cn
