
产品名称:氙灯耐气候老化箱
海门氙灯耐气候老化箱【规格/SPEC】

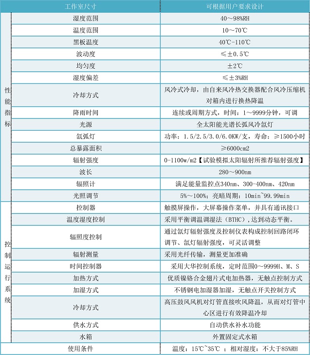
一、海门氙灯耐气候老化箱详细规格:
01,温度范围:常温~110℃可调
02,湿度范围:低于65%R?H
03,黑板温度:60~110℃±3℃
04,温度波动度:±0.5℃
05,温度均匀度:±2.0℃
06,玻璃窗滤光器:3只
07,氙灯灯源:进口风冷式灯管
08,氙灯数量:4支
09,氙灯功率:1.8 KW/每根
二、海门氙灯耐气候老化箱保护系统:
01,风机过热保护;
02,整体设备欠相/逆相保护;
03,超温保护;
04,其它还有漏电;
05,缺水指示;
06,故障报警后自动停机。
海门氙灯耐气候老化箱不仅仅依靠现有的生产技术,还需要充分发挥科技人员的主观能动性,不断挑战自我,提升自己,取得量的进步,质的飞跃,ISO9000—效率、效益之源,正航仪器秉承这一理念,愿携手与您共同进步!http://www.zhsysb.cn
