
广州-氙灯耐候试验机
【规格/SPEC】
广州-氙灯耐候试验机箱体制作材料:
▼、箱体外壳材料:进口SUS不锈钢板喷塑处理。
▼、内胆材料:进口SUS不锈钢板
▼、箱盖材料:进口SUS不锈钢板喷塑处理。
▼、在工作室的两边共安装8支UV-B的紫外灯管
▼、加热方式为内胆水槽式加热,升温快,温度分布均匀
▼、箱盖为双向翻盖式。
▼、内胆水位自动补水
▼、试样架由衬垫和伸张弹簧组成,均采用铝合金材料制成。
▼、试验箱底部采用高品质可固定式PU活动轮
▼、排水系统使用回涡型及U型积沉装置排水
广州-氙灯耐候试验机用途介绍:
▼、广州-氙灯耐候试验机,通过光照加速老化,用于模拟材料在自然环境里的物理、化学改变,从而带来材料性能的各种变化,评估产品的使用寿命和优劣性。设备主要由工作室、光源、调温调湿人工降雨及其他辅助设施组成。满足国家和行业相关试验标准。光照系统采用直流光源,确保了辐照稳定;光纤信号传输信号衰减小,有效延长设备正常使用寿命
▼、广州-氙灯耐候试验机以长弧氙灯为光源,模拟和强化耐候性加速老化的试验,特别适用于各种塑料、油漆、涂料、汽车内饰件、土工布、纺织品、染料、皮革、电工电子产品、彩色建材,电线电缆等材料的模拟日光光照人工老化试验。通过设定光辐照度、温度、湿度、淋雨等条件,提供实验所需的模拟自然环境,以测试材料的颜色褪色、老化、透过率、剥离、硬化、软化、龟裂等性能变化。
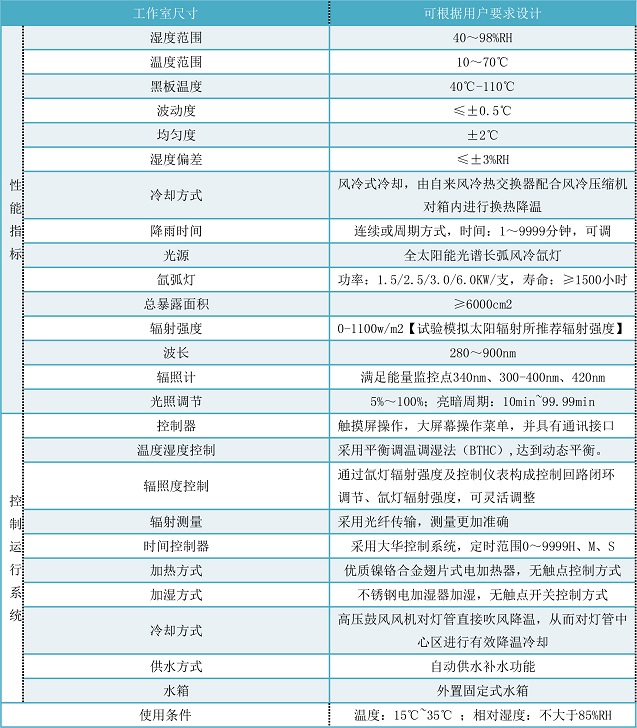
广州-氙灯耐候试验机湿度运行控制系统:
▼、加热:采用优质镍铬合金翅片式电加热器,无触点控制方式。
▼、加湿:不锈钢电加湿器加湿,无触点开关控制方式。
▼、冷却:冷却装置由热量交换器、压缩机、增压水泵、鼓风机、流量调节阀组成。采用风冷冷却方式,箱内及黑板温度由温控仪自动闭环控制。高压鼓风风机对灯管直接吹风降温,从而对灯管中心区进行有效降温冷却。
▼、广州-氙灯耐候试验机空气循环装置:内置循环风道通过长轴通风机进行有效的热交换,使箱内快速实现温度动态之目的,通过改善空气的鼓风气流,提高了空气流量及加热器和空气表冷器的热交换能力,通过出风口可调风栓的调节,从而大幅改善了试验箱的温度均匀性。
▼、广州-氙灯耐候试验机控制调节方式:采用平衡调温调湿法(BTHC),既在冷却系统在连续工作的情况下,系统根据设定之温度点通过PID自动运算输出的结果去控制加热器的输出量,最终达到一种动态平衡。
★东莞正航使命:携手共同发展
东莞正航目标:高品质的产品,细致的服务
核心理念:专业
经营方针:以质量促市场,以服务促市场
质量观念:尽善尽美
企业精神:积极进取,勇于开拓
竞争观念:做得更好
创新理念:持续创新,不断超越
协作观念:先做朋友再成事业
市场理念:肩负责任,大步向前☆,公司主营产品…双八五试验机,pct高温加速老化试验机,三综合盐雾试验机线试验箱∣耐尘试验箱,__热线:15899697899 电话:0769-22400804